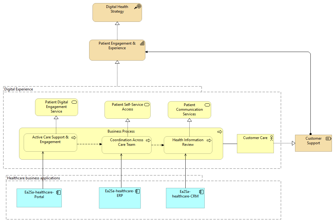
Strategic Intent: Improving the End-to-End Digital Experience
This model describes how the organization executes its Digital Health Strategy by intentionally strengthening the Patient Engagement & Experience capability through coordinated digital services, streamlined care processes, and supporting healthcare applications.
From a strategic perspective, the model makes explicit how strategy is converted into measurable experience outcomes, ensuring that digital investments directly improve patient satisfaction, access, continuity of care, and operational efficiency.
________________________________________
Strategy-to-Capability Alignment
At the top of the model, Digital Health Strategy establishes the organization’s strategic direction to modernize how patients interact with the healthcare system. This strategy is not abstract; it is explicitly realized through the Patient Engagement & Experience business capability.
This capability represents the organization’s ability to consistently deliver meaningful, accessible, and coordinated digital interactions across the patient lifecycle. It becomes the primary investment focus for improving digital experience outcomes.
________________________________________
Digital Experience as a Strategic Execution Layer
The Digital Experience grouping represents the strategic execution zone where patient experience improvements are operationalized. Within this boundary, the organization defines the digital services and processes that directly influence how patients perceive and interact with care.
Strategic Business Services
The model highlights three patient-facing digital services that represent the experience promises made to patients:
• Patient Digital Engagement Service
Enables proactive, ongoing interaction with patients throughout their care journey.
• Patient Self-Service Access
Empowers patients to independently manage appointments, information access, and basic requests, reducing friction and dependency on staff.
• Patient Communication Services
Ensures timely, consistent, and personalized communication across channels.
These services are strategically important because they define what “good digital experience” means from the patient’s perspective.
________________________________________
Experience-Driving Business Processes
Beneath the services, the model shows the core business processes that make the digital experience real and repeatable:
• Active Care Support & Engagement
Drives continuous patient interaction and support beyond episodic care.
• Coordination Across Care Team
Ensures patients experience seamless handoffs and consistent information across providers and care settings.
• Health Information Review
Enables patients and staff to access, review, and act on health information efficiently.
Strategically, these processes are where experience breaks down or succeeds. By explicitly linking them to digital services, the organization ensures that experience improvements are driven by operational change, not just technology upgrades.
________________________________________
Human Enablement and Accountability
The Customer Care role and Customer Support resource represent the human dimension of digital experience. Strategically, this acknowledges that digital transformation is not about replacing people, but augmenting staff with digital capabilities so they can deliver better, faster, and more consistent service.
This alignment ensures:
• Clear ownership of patient experience outcomes
• Accountability for service quality
• Reduced operational friction between digital and human touchpoints
________________________________________
Application Enablement of Digital Experience
At the foundation of the model, healthcare business applications provide the enabling platform:
• Ea2Sa-Portal – the primary patient digital front door
• Ea2Sa-ERP – supports operational and transactional processes
• Ea2Sa-CRM – manages patient relationships and engagement history
From a strategic standpoint, these applications are not treated as standalone systems. Instead, they are positioned as experience enablers, each serving specific processes that collectively deliver the digital experience vision.
________________________________________
Strategic Value of This Model
From a leadership perspective, this model provides:
• Clear traceability from strategy to patient experience outcomes
• A shared understanding of where to invest to improve digital experience
• A structure for prioritizing initiatives (e.g., portal modernization, care coordination, CRM enhancements)
• A foundation for measuring success through experience-focused KPIs
Most importantly, it ensures that digital experience improvement is intentional, coordinated, and governed, rather than fragmented across projects or technologies.
________________________________________
Executive Summary
Strategically, this model demonstrates how the organization turns its Digital Health Strategy into a coherent, patient-centric digital experience by aligning capabilities, services, processes, people, and platforms. It provides leadership with confidence that digital investments are directly improving how patients access care, engage with providers, and experience the healthcare system as a whole.