| |
|
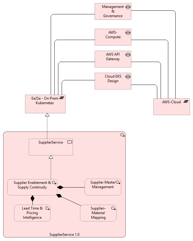
Ea2Sa - On Prem Kubernetes |
Cloud EKS Design |
| |
|
Ea2Sa - On Prem Kubernetes |
AWS API Gateway |
| |
|
Ea2Sa - On Prem Kubernetes |
AWS-Compute |
| |
|
Ea2Sa - On Prem Kubernetes |
Management & Governance |
| |
|
Cloud EKS Design |
AWS-Cloud |
| |
|
SupplierService 1.0 |
SupplierService |
| |
|
SupplierService 1.0 |
Lead Time & Pricing Intelligence |
| |
|
SupplierService 1.0 |
Supplier Enablement & Supply Continuity |
| |
|
SupplierService 1.0 |
Supplier Master Management |
| |
|
SupplierService 1.0 |
Supplier–Material Mapping |
| |
|
SupplierService |
Ea2Sa - On Prem Kubernetes |
| |
|
Supplier Enablement & Supply Continuity |
Supplier Master Management |
| |
|
Supplier Enablement & Supply Continuity |
Supplier–Material Mapping |
| |
|
Supplier Enablement & Supply Continuity |
Lead Time & Pricing Intelligence |
| |
|
Supplier Enablement & Supply Continuity |
SupplierService |
| |
|
AWS API Gateway |
AWS-Cloud |
| |
|
AWS-Compute |
AWS-Cloud |
| |
|
Management & Governance |
AWS-Cloud |