| |
|
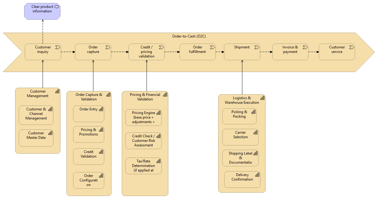
Order-to-Cash (O2C) |
Customer inquiry |
| |
|
Order-to-Cash (O2C) |
Order capture |
| |
|
Order-to-Cash (O2C) |
Credit / pricing validation |
| |
|
Order-to-Cash (O2C) |
Order fulfillment |
| |
|
Order-to-Cash (O2C) |
Shipment |
| |
|
Order-to-Cash (O2C) |
Invoice & payment |
| |
|
Order-to-Cash (O2C) |
Customer service |
| |
|
Order-to-Cash (O2C) |
Customer inquiry |
| |
|
Customer inquiry |
Clear product information |
| |
|
Customer inquiry |
Order capture |
| |
|
Order capture |
Credit / pricing validation |
| |
|
Credit / pricing validation |
Order fulfillment |
| |
|
Order fulfillment |
Shipment |
| |
|
Shipment |
Invoice & payment |
| |
|
Invoice & payment |
Customer service |
| |
|
Customer Management |
Customer Master Data |
| |
|
Customer Management |
Customer & Channel Management |
| |
|
Customer Management |
Customer inquiry |
| |
|
Order Capture & Validation |
Order capture |
| |
|
Order Capture & Validation |
Order Entry |
| |
|
Order Capture & Validation |
Pricing & Promotions |
| |
|
Order Capture & Validation |
Credit Validation |
| |
|
Order Capture & Validation |
Order Configuration |
| |
|
Pricing & Financial Validation |
Tax/Rate Determination (if applied at order time) |
| |
|
Pricing & Financial Validation |
Credit Check / Customer Risk Assessment |
| |
|
Pricing & Financial Validation |
Pricing Engine (base price + adjustments + promotions) |
| |
|
Pricing & Financial Validation |
Credit / pricing validation |
| |
|
Logistics & Warehouse Execution |
Picking & Packing |
| |
|
Logistics & Warehouse Execution |
Carrier Selection |
| |
|
Logistics & Warehouse Execution |
Shipping Label & Documentation |
| |
|
Logistics & Warehouse Execution |
Delivery Confirmation |
| |
|
Logistics & Warehouse Execution |
Shipment |